客制化协议解决方案 - Netty
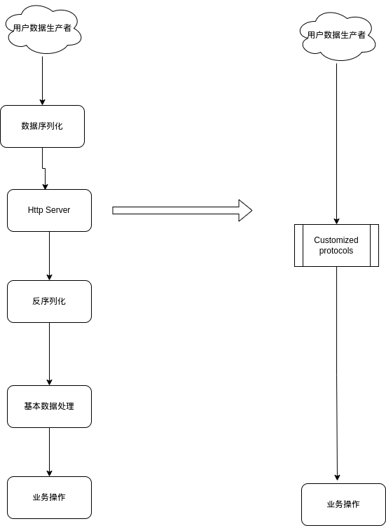
对于一些非常规的数据传递,目前一般的做法是将数据先行序列化然后通过成熟的协议传输
诚然这样是成熟的、简单的、低设计成本的,但如果对于一些行业可以直接将其数据格式做成应用层协议,继而直接传输
想来减少了两次转换也能提升不少品质,而且对于一些传统的接收数据后的逻辑操作在netty上也可以通过增加handler的方式
尽可能多的完成数据处理的相关操作以提供尽量可用的业务对象用于其他计算

对于一些非常规的数据传递,目前一般的做法是将数据先行序列化然后通过成熟的协议传输
诚然这样是成熟的、简单的、低设计成本的,但如果对于一些行业可以直接将其数据格式做成应用层协议,继而直接传输
想来减少了两次转换也能提升不少品质,而且对于一些传统的接收数据后的逻辑操作在netty上也可以通过增加handler的方式
尽可能多的完成数据处理的相关操作以提供尽量可用的业务对象用于其他计算
