PongFunctionServiceFramework
Write Before All Start
This is a new architectural paradigm
在同一个Linux Host上的不同Container作为不同的函数进程
在这些Container直接采用Unix Domain Socket或者其他base Linux 内核的通信方式进行消息交换
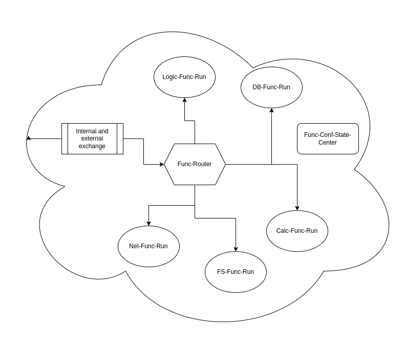
对于外部网络通过一个统一的Exchange的Container进行处理与交换
Host内部提供一个Func-Router的Container作为路由对外部请求进行转发到不同的Func的Container
提供State-Conf-Center对于各个组件的Container进行统一的Func分发和状态、配置管理
而Router和各个Func的Container直接交换的是什么呢?
含义是逻辑函数,载体是DSL或者WASM二进制流
各个Func如何执行这些DSL、WASM呢?
通过Func的配置中心进行函数预加载,然后通过逻辑函数进行实际调用

最后更新:2023年4月16日